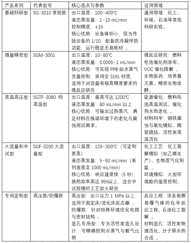
在材料合成、新能源研发、环境模拟等诸多领域,实验室蒸汽发生器早已突破“基础加热工具”的定位,成为核心设备。苏州亿科深耕精密环境模拟设备领域20余年,依托扎实的技术积累,现已构建起30余种覆盖多元需求的实验室蒸汽发生器产品矩阵。其产品涵盖蒸汽出口温度100–1200℃、蒸汽气态流量1 mL/min–1000 L/min、液态水蒸发量0.5 μL/min–1000 mL/min,参数范围宽、控制精度高,能够灵活适配从微量反应到中试规模的多类实验场景,为高校、科研院所及企业实验室提供专业定制化解决方案,成为蒸汽控制领域的优选品牌。
一、 全科研场景适配
30余种产品矩阵,全面适配各类科研场景,是苏州亿科的核心竞争力之一。不同于单一型号的局限,苏州亿科结合不同科研领域与实验规模的需求,构建了从微型便携到大型集成、从常规温压到极端环境模拟的全系列产品体系。无论是高校实验室的小型教学实验、科研院所的精密检测,还是企业研发中心的中试试验,均可在苏州亿科的产品矩阵中找到精准匹配的型号。

该产品矩阵已广泛应用于能源催化(如燃料电池加湿模拟)、化学工程(甲烷重整、生物质气化)、环境检测、材料老化评价等众多科研领域。

二、技术创新驱动迭代
技术创新是苏州亿科产品立足科研领域的根本,也是30余种产品矩阵持续迭代的核心动力。公司依托多年在精密温控、流量调节与系统集成方面的积累,持续优化蒸汽发生器的动态响应能力与长期运行稳定性。采用先进的传热结构与智能算法,确保设备在复杂工况下仍能保持高精度输出,满足前沿科研对实验条件日益严苛的要求。
三、不止30+产品矩阵,定制设备匹配科研场景
苏州亿科所提供的,不只是设备本身,更是一套围绕实验需求构建的“工艺级解决方案”。
定制化能力:可根据具体实验要求,量身定制温度、压力、流量等控制参数,真正实现“设备适配实验”,而非“实验迁就设备”。
模块化设计:便于集成与扩展,适配多种实验平台。
智能控制系统:搭载PLC与PID算法,控温精度达±1℃,支持实时数据记录、远程监控、故障自诊断等功能,便于无缝接入自动化实验系统。
全周期技术支持:承诺1小时内电话响应,1天内上门服务(如需),核心零部件支持周期长达3年,最大限度保障实验连续性。

结语:
科研升级,设备先行。实验室蒸汽发生器的性能,直接影响实验过程的可控性与结果的可靠性。而真正适合科研场景的设备,必须具备精准调控能力与灵活适配空间。苏州亿科以30余款实验室蒸汽发生器为支撑,结合成熟的定制化能力,正助力越来越多科研团队实现从“可做实验”到“做好实验”的跃迁。
如果你正在为催化剂评价、燃料电池测试或材料腐蚀模拟、新能源研究等寻找可靠的蒸汽源,不妨关注苏州亿科——让每一缕蒸汽,都在你的掌控之中。
Copyright © 2023-2025 亿科过程控制技术(苏州)有限公司 版权所有
苏ICP备2021028332号